北京|天津|河北|山西|内蒙古
辽宁|吉林|黑龙江|上海|江苏
浙江|安徽|福建|江西|山东
河南|湖北|湖南|广东|广西
海南|重庆|四川|贵州|云南
西藏|陕西|甘肃|青海|宁夏
新疆|深圳|雄安|
人民网银川3月16日电 (赵茉钰)他们“扶贫济弱”,社会组织、福利院、医院等都能看到他们的身影;他们“助人自助”,通过专业服务,整合社会资源,挖掘潜能,推动困难人群“自救、自立、自助和自强”。社会工作者是他们的名字。
人民网茫崖3月16日电 (杨启红)政协茫崖市第一届委员会第三次会议圆满完成各项议程,于3月16日下午闭幕。会上通过了政协茫崖市第一届委员会第三次会议关于常务委员会工作报告的决议和政协茫崖市第一届委员会第三次会议政治决议。
今天是2021年3月17日,星期三,多云,3℃~14℃,在封面和大家见面的是雄安容西片区路口效果图。 本期配音:樊维 雄安要闻 1.中共中央政治局常委、国务院副总理韩正16日主持召开京津冀协同发展领导小组会议。
人民网近期对《领导留言板》北京版块数据进行了梳理,发布2020年人民网《领导留言板》北京市办理情况报告。数据显示,2020年,网民给北京市各级干部的留言量为4.4万件,同比增长80.7%,在全国排名第五。
人民网北京2月24日电 (董兆瑞)据海淀区消息,日前,作为海淀城市治理指挥调度的全视角“驾驶舱”和“智慧中枢”的海淀城市大脑智能运营指挥中心(IOCC)正式投入运行。记者在该中心多功能指挥大厅里看到,一面高5.8米、长19.2米的巨幅屏幕上,汇聚了地区全景地图、实时监控画面、各种数据以及突发事件等多类信息,在这里可以实时、精细感知海淀区431平方公里的 “心跳”和 “脉搏”。
今年的全国两会是在中国共产党成立100周年、“十四五”开局之年召开的重要会议,举世瞩目,万众期待。 3月4日-11日,住津全国人大代表、全国政协委员在会场内忠诚履职、共商国是,会场外,天津市政府部门、人民群众高度关注两会好声音,跟着代表委员打卡两会民生热词。
全国政协委员、民建天津市委会主委李文海 受访者供图 氢能源被誉为21世纪最具发展潜力的清洁能源。今年全国两会,《政府工作报告》提到扎实做好碳达峰、碳中和各项工作。
人民网石家庄3月5日电 据河北省卫健委发布的最新消息,2021年3月4日0—24时,河北省无新增新型冠状病毒肺炎确诊病例,无新增无症状感染者。 截至3月4日24时,河北省现有确诊病例0例;尚在医学观察无症状感染者0例。
人民网石家庄3月4日电 据河北省卫健委发布的最新消息,2021年3月3日0—24时,河北省无新增新型冠状病毒肺炎确诊病例,无新增无症状感染者。新增治愈出院5例。
<video id="_v_p_618" class="video-js vjs-default-skin" controls="" autoplay="autoplay" width="640" height="360" poster="" data-setup="{"example_option":true}" 【编者按】经过8年持续奋斗,我国脱贫攻坚取得全面胜利,现行标准下近1亿农村贫困人口全部脱贫,贫困县全部摘帽,困扰中华民族几千年的绝对贫困问题得到历史性解决,书写了人类减贫史上的奇迹。在脱贫攻坚工作中,数百万扶贫干部倾力奉献、苦干实干,将最美的年华无私奉献给了脱贫事业,涌现出许多感人肺腑的先进事迹。
全国人大代表王润梅 李联军摄 “政府工作报告篇幅虽然不是很长,内容却很实在,字里行间紧紧围绕保就业、保民生、保市场主体,明确了前行方向,处处彰显着‘以人民为中心’的发展思想。”今年,全国人大代表、太原市市政公共设施管理处清掏工人王润梅已经是第九次参加全国两会了,她说:“有一种亲切感,感受到了政府工作的贴近性,也感受到了祖国的强大!” 王润梅在清掏一线已工作28年,今年两会,围绕“如何推进‘智慧城市’制度建设和标准化运行”这一问题,她也带来了自己的思考。
全国人大代表许小红 李联军摄 近年来,随着我国进入高质量发展时期,国家把发展核心产业,构建安全供应链作为重点方向,作为电子元器件中除半导体芯片外的另一大类——无源元器件及其新材料产业,无疑也迎来了快速发展的良机。在全国两会上,全国人大代表、山西师范大学副校长许小红建议:将山西省发展无源元器件及新材料产业列入国家战略,进行重点谋划布局。
全国人大代表武宏文 李联军摄 “政府工作报告突出了立足新发展阶段、贯彻新发展理念、构建新发展格局的主题主线,激发了‘十四五’开好局、起好步、见到新气象的奋进力量。”3月7日,全国人大代表、山西省工业和信息化厅党组书记、厅长武宏文表示,报告就加快建设网络强国、数字中国进行了全面安排部署,作为山西工业和信息化战线的一名人大代表,深感前景光明,使命在肩。
人民网长春1月11日电 (记者王帝元)据吉林省卫生健康委员会网站相关消息,1月11日0-8时,吉林省长春市报告4例新冠病毒无症状感染者,系由黑龙江省绥化市望奎县输入,经初步流行病学调查,行程轨迹如下,后续情况长春市将向社会发布: 无症状感染者1,男,1963年出生,系黑龙江省绥化市望奎县返长人员,近期在黑龙江省绥化市望奎县居住,1月5日从黑龙江省绥化市望奎县乘K350次列车(11车27号)返回长春市,乘坐出租车回到长春市绿园区大禹华邦B区家中。1月10日经医疗机构对“愿检尽检”人员进行新冠病毒核酸检测,结果为阳性,由120专车转运至定点医院。
全国人大代表、黑龙江省海伦市向秋蔬菜种植农民专业合作社理事长高向秋。 人民网哈尔滨3月10日电 (韩婷澎)“高质量推进富硒农业发展,对促进农民增收、推进现代农业建设,具有十分重要的现实意义。
人民网上海3月15日电 (唐小丽)3月15日,长三角生态绿色一体化发展示范区第一批制度创新经验复制推广观摩研讨班在上海市委党校淀山湖校区正式开班。本次研讨班由国家发展改革委地区经济司、长三角一体化示范区执委会共同承办,长三角三省一市有关部门负责同志、有关地(市)发展改革部门负责同志共40余人参加培训。
人民网上海3月13日电 (唐小丽)今天上午10时19分,长征四号丙遥四十二运载火箭在酒泉卫星发射中心点火升空,以一箭三星串联方式成功将遥感三十一号04组卫星送入预定轨道,发射任务取得圆满成功。 长四丙一箭三星发射成功。
人民网上海3月13日电 (唐小丽)据上海铁路部门介绍,今天上午7时24分,700名安徽游客搭乘G7194次专列从黄山北站出发,前往具有“中国首个气候宜居城市”之称的浙江省建德市,开启赏花踏春之旅。该趟列车也是今年长三角地区开行的首趟春季高铁旅游专列。
日前,在领克汽车宁波余姚工厂,焊装车间生产线上487台库卡机器人持续挥舞着机械手臂,完成精准焊接,点焊自动化率达100%。春节假期过后,浙江各汽车零部件工厂相继复工,车企供应链稳定,力争新春“开门红”。
人民网杭州2月26日电 (张帆)3月1日起,杭州将在全市推出升级版轻微交通违法“优驾容错”措施,倡导机动车驾驶人自觉养成良好的驾驶习惯,营造文明出行、守法出行的良好风气。 “优驾容错”升级后,这些情况将不罚款不扣分—— 非营运小型载客汽车在杭州市范围内连续3个月以上不发生任何交通违法行为的,如有以下5项违法行为之一的,公安交警部门将通过短信进行警告教育,不罚款:一是违反错峰出行(高架道路除外)、景区单双号出行规定通行的;二是在道路上不按规定停车的;三是违反规定使用公交专用车道的;四是不按规定掉头的;五是遇机动车停车排队等候或者缓慢行驶时,未依次交替通行或在人行横道、网状线区域内停车等候的。
每一位女性,都有着多重角色。在家庭里,她是无私的妈妈、贤惠的妻子、孝顺的女儿……在职场上,她是白衣天使、辛勤园丁、铿锵玫瑰……她可以温柔,也可以坚强;可以严谨,也可以慈祥;可以娴静,也可以奔放。
全国人大代表、福州市市长尤猛军在十三届全国人大四次会议上。张永定摄 今年初,福州市委市政府出台《坚持“3820”战略工程思想精髓加快建设现代化国际城市行动纲要》,吹响了加快建设现代化国际城市的“集结号”。
人民网郑州7月23日电 (侯琳琳)7月22日,安徽省淮河王家坝蓄洪区水位持续上涨,曹集镇周边一些村庄逐渐成为水中“孤岛”,河南省消防救援总队洛阳支队指战员,沿着洪水上涨线在道路上设置前置执勤点,为群众转运医疗、生活等物资。 当天上午11时,两名驻点医生需要前往被困村庄提供医疗服务,洛阳消防指战员立即出动。
人民网郑州7月21日电 (侯琳琳)7月18日—19日,信阳多地因强降雨引发城乡内涝,水深处可淹没头顶,大量群众被困。河南省消防救援总队第一时间紧急调派810名救援人员投入到当地的抢险救援,河南各地消防支队紧急出动,奔赴抗洪抢险一线。
人民网永顺6月15日电 从国家级自然保护区搬到芙蓉镇景区附近,湖南省永顺县小溪镇杉木村村民张桂珍感觉到,眼前的悠悠酉水河虽连接着老家和新家,全家人的生活却终于告别了“面朝黄土背朝天”,翻开了家门口就业致富的新篇章。 三十多年来,张桂珍一家四口挤在小溪镇杉木村大寨组一间木屋,就在永顺小溪国家级自然保护区内。
早春二月,疫情防控形势严峻,而在长沙,一场“大干一百天,实现双过半”的竞赛正悄然打响。 2月25日,湖南省委常委、长沙市委书记胡衡华在视频调度会上提出,要抢抓三月份、奋战一百天,确保上半年“时间过半、任务过半”。
云南省委宣传部供图 人民网昆明3月13日电 (虎遵会)2021年3月12日,是我国第43个植树节,也是全民义务植树活动开展40周年。40年来,云南通过退耕还林还草、陡坡地生态治理、石漠化综合治理、防护林建设、退化草原修复等生态修复工程,积极开展国土山川大绿化,年均义务植树1亿株以上。
麻栗坡县六河乡易地扶贫搬迁集中安置点。人民网 虎遵会摄 流转了86亩土地种砂仁,明年就能挂果;和企业签订茶叶种植协议,茶叶采摘后由企业回收;自己在附近的采石场打工,月工资3000元左右;大女儿已嫁人,小女儿在海南务工,不时会给他微信转账,他很少收……自2018年从村里的木瓦房搬进集镇上100平米的新居后,50岁的吴应良日子过得忙碌而充实。
人民网昆明3月12日电 (虎遵会)3月11日晚,由云南省西盟佤族自治县精心创作的音乐剧《阿佤人民再唱新歌》在昆明首演。 据了解,该剧以西盟县众多扶贫干部为原型,讲述了各级扶贫干部前赴后继、扎根边疆,克服重重困难不断前行,帮助贫困群众用勤劳的双手摆脱贫困、改变命运,从封闭原始走向开放发展,从贫穷落后走向幸福生活,再次唱响了《阿佤人民唱新歌》的生动故事。
万达广场效果图 人民网7月18日电 (柴济东)7月17日拉萨万达广场官方对外宣布,拉萨万达广场将于8月8日开业。 据了解,拉萨万达广场项目于2018年6月23日开工建设,由万达商管集团与拉萨市国有城投公司共同合作开发,该项目不仅是目前西藏区内最大的商业体,也是万达在西藏首个“轻资产”项目(即万达不出项目的投资资金,只输出品牌,和负责设计、建设与运营,并分得收益)。
人民网拉萨7月18日电(次仁罗布)继高考之后,7月18日,西藏2020年中考顺利开考。 记者从西藏教育考试院了解到,今年全区共45256名考生参加考试,比2019年增加了3173人,共设置10个考区、93个考点、1570个考场。
人民网拉萨7月10日电 近日,邮储银行西藏分行为进一步增强党员干部、关键岗位人员的纪律意识、合规意识,组织100多名党员干部员工参观拉萨廉政警示教育基地,进行廉政警示教育,接受思想政治洗礼,坚定理想信念,永葆政治本色。 拉萨廉政警示教育基地由“党要管党、从严治党”“挺纪在前、拒腐防变”“铁腕重拳、警钟长鸣”“鉴古知今、汲取教训”四个展厅和一个观影厅组成,基地遴选党的十八大以来全区查处的部分违纪违法典型案例进行展示,旨在打造一面对照自查的“风纪镜”,充分发挥反面典型警示作用,用身边的事教育身边的人,让广大党员干部受警醒、明底线、知敬畏,解决好世界观、人生观、价值观这个“总开关”问题,主动在思想上划出“红线”、在行为上明确界限,真正敬法畏纪、遵规守矩,自觉作清正廉洁的表率。
人民网西安8月20日电 据陕西省卫健委消息,8月19日0-24时,无新增报告本地确诊病例、疑似病例、无症状感染者。截至8月19日24时,累计报告本地确诊病例245例,出院242例,死亡3例。
人民网西安8月19日电 据陕西省卫健委消息,8月18日0-24时,无新增报告本地确诊病例、疑似病例、无症状感染者。截至8月18日24时,累计报告本地确诊病例245例,出院242例,死亡3例。
人民网西安8月18日电 据陕西省卫健委消息,8月17日0-24时,无新增报告本地确诊病例、疑似病例、无症状感染者。截至8月17日24时,累计报告本地确诊病例245例,出院242例,死亡3例。
人民网西安8月17日电 据陕西省卫健委消息,8月16日0-24时,无新增报告本地确诊病例、疑似病例、无症状感染者。截至8月16日24时,累计报告本地确诊病例245例,出院242例,死亡3例。
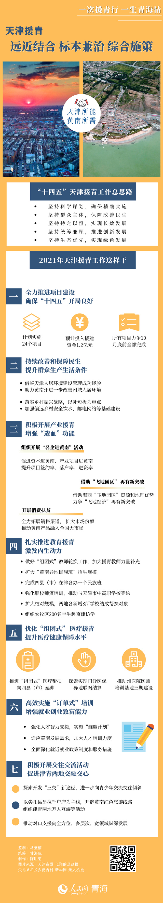
【编者按】2021年是“十四五”开局之年,青海将全面落实党中央、国务院关于东西部协作和对口支援工作的重要部署,全力谋划推进支援帮扶工作迈上新台阶。人民网青海频道特推出系列图解,带您一起解读援青工作,感悟广大援青干部“一次援青行、一生青海情”的拳拳情意。
【编者按】2021年是“十四五”开局之年,青海将全面落实党中央、国务院关于东西部协作和对口支援工作的重要部署,全力谋划推进支援帮扶工作迈上新台阶。人民网青海频道特推出系列图解,带您一起解读援青工作,感悟广大援青干部“一次援青行、一生青海情”的拳拳情意。
2021年3月7日,习近平参加十三届全国人大四次会议青海代表团的审议。 新华社记者 李学仁 摄 3月7日,第十三届全国人大四次会议青海代表团审议现场,来自海东市互助土族自治县的阿生青代表发言后,习近平总书记关切地问:“村民们的电热炕是什么样的?” 几年前去考察,总书记踩着雨后泥泞去新村时,还没有这种炕。
3月7日,习近平总书记参加十三届全国人大四次会议青海代表团审议。全国人大代表、青海省海北藏族自治州门源回族自治县教育局教研室副主任孔庆菊在发言时,用照片向总书记展示了两只可爱的“猫”——雪豹和荒漠猫,它们瞬间成为“网红”。
人民网银川3月3日电 (阎梦婕)“今年年初电视剧《山海情》的热播,展示了我国贫困地区广大干部群众艰苦奋斗的精神,体现了既要扶‘智’也要扶‘志’的宝贵扶贫经验。但目前农村劳动力缺乏、人才匮乏的窘境还没有得到有效解决。
人民网银川2月26日电 (梁宏鑫)2月25日下午,宁夏受表彰的全国脱贫攻坚先进个人和先进集体代表载誉归来。在银川河东机场候机厅内,代表们纷纷表示,能走进人民大会堂,能见证这个历史时刻,心情激动。
人民网雄安3月14日电 (窦薇)河北雄安人力资源服务公司(以下简称“雄安人力”)现面向社会公开招聘业务外包员工25名,有意者可于3月21日17:00前登录国聘雄才网(xiongan.iguopin.com)报名。 公告显示,本次将招聘人力资源管理岗1名、人力资源辅助岗1名、土建预算员1名、施工员6名、技术员2名、施工质量员2名、资料主管1名、资料员3名、工地试验员2名、施工安全员4名、测量资料员1名、党务工作者1名。
人民网雄安3月13日电 (李雪晴)春风催新绿,植树正当时。12日是全国第43个植树节,33家参建企业代表来到雄安悦容公园北苑三区项目现场,参加“走进悦容公园,助力雄安建设”植树活动。